教学科研

信息安全专业

时间:2024-12-23 14:00 浏览:

专业培养目标

信息安全专业按照学校四位一体双院制人才培养模式,培养学生掌握网络信息安全的基本理论、基本知识、基本技能与方法,具备专业技术应用能力、持续学习能力、管理能力、交流与合作能力毕业后通信、金融、电子商务、军事、国安等信息安全相关行业和领域中从事信息安全产品研发、技术运维、安全防护体系建设等工作

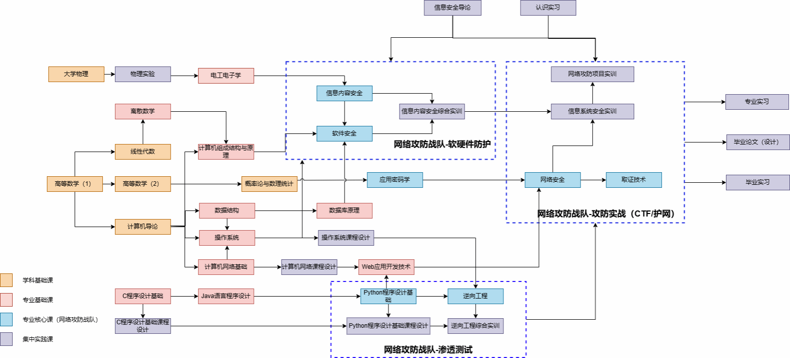
核心课程

信息安全导论、应用密码学、网络安全、软件安全、取证技术、逆向工程、网络攻防项目实训等。







上一条:物联网工程专业